Skip to content ↓

A boost for the precision of genome editing

Researchers develop a fast-acting, cell-permeable protein system to control CRISPR-Cas9, reducing off-target effects and advancing gene therapy.

Press Contact:

Danielle Randall Doughty
Phone: (617) 258-7492
Department of Chemistry
Close
Illustration of DNA cut into three segments, with gears and a blueprint design in the background
Caption:
A new tool developed by MIT researchers represents a faster, safer, and more controllable means of harnessing CRISPR-Cas9, opening the door to more-refined gene therapies with fewer unintended consequences.
Credits:
Image: Ernesto del Aguila III/National Human Genome Research Institute
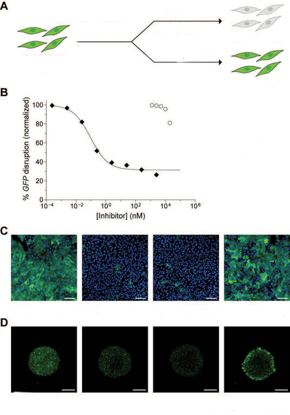
A diagram showing four glowing cells splitting into either glowing or plain cells; a line graph; and four photomicrographs of glowing or not-glowing cells
Caption:
Researchers used cells that glow green due to a green fluorescent protein (GFP) gene. If Cas9 is working, it disrupts the GFP gene and the cells stop glowing. If LFN-Acr/PA blocks Cas9, the cells keep glowing.
Credits:
Image courtesy of the researchers.

The U.S. Food and Drug Administration’s recent approval of the first CRISPR-Cas9–based gene therapy has marked a major milestone in biomedicine, validating genome editing as a promising treatment strategy for disorders like sickle cell disease, muscular dystrophy, and certain cancers.

CRISPR-Cas9, often likened to “molecular scissors,” allows scientists to cut DNA at targeted sites to snip, repair, or replace genes. But despite its power, Cas9 poses a critical safety risk: The active enzyme can linger in cells and cause unintended DNA breaks — so-called off-target effects — which may trigger harmful mutations in healthy genes.

Now, researchers in the labs of Ronald T. Raines, MIT professor of chemistry, and Amit Choudhary, professor of medicine at Harvard Medical School, have engineered a precise way to turn Cas9 off after its job is done — significantly reducing off-target effects and improving the clinical safety of gene editing. Their findings are detailed in a new paper published in the Proceedings of the National Academy of Sciences (PNAS).

“To ‘turn off’ Cas9 after it achieves its intended genome-editing outcome, we developed the first cell-permeable anti-CRISPR protein system,” says Raines, the Roger and Georges Firmenich Professor of Natural Products Chemistry. “Our technology reduces the off-target activity of Cas9 and increases its genome-editing specificity and clinical utility.”

The new tool — called LFN-Acr/PA — uses a protein-based delivery system to ferry anti-CRISPR proteins into human cells rapidly and efficiently. While natural Type II anti-CRISPR proteins (Acrs) are known to inhibit Cas9, their use in therapy has been limited because they’re often too bulky or charged to enter cells, and conventional delivery methods are too slow or ineffective.

LFN-Acr/PA overcomes these hurdles using a component derived from anthrax toxin to introduce Acrs into cells within minutes. Even at picomolar concentrations, the system shuts down Cas9 activity with remarkable speed and precision — boosting genome-editing specificity up to 40 percent.

Bradley L. Pentelute, MIT professor of chemistry, is an expert on the anthrax delivery system, and is also an author of the paper.

The implications of this advance are wide-ranging. With patent applications filed, LFN-Acr/PA represents a faster, safer, and more controllable means of harnessing CRISPR-Cas9, opening the door to more-refined gene therapies with fewer unintended consequences.

The research was supported by the National Institutes of Health and a Gilliam Fellowship from the Howard Hughes Medical Institute awarded to lead author Axel O. Vera, a graduate student in the Department of Chemistry.

Related Links

Related Topics

Related Articles

More MIT News